随着大家生活水平提高和消费需求多元化,进口水果也越来越多地走进千家万户。炎炎夏日,正值水果进口的旺季。
近期,海关总署也发布相关公告,允许进口智利鲜食柑橘、美国鲜食蓝莓和美国鲜食鳄梨。
5月15日,海关总署发布2020年第67号公告,允许进口智利鲜食柑橘。
5月13日,海关总署发布2020年第64号公告,允许进口美国鲜食蓝莓。
4月26日,海关总署发布2020年第60号公告,允许进口美国鲜食鳄梨。
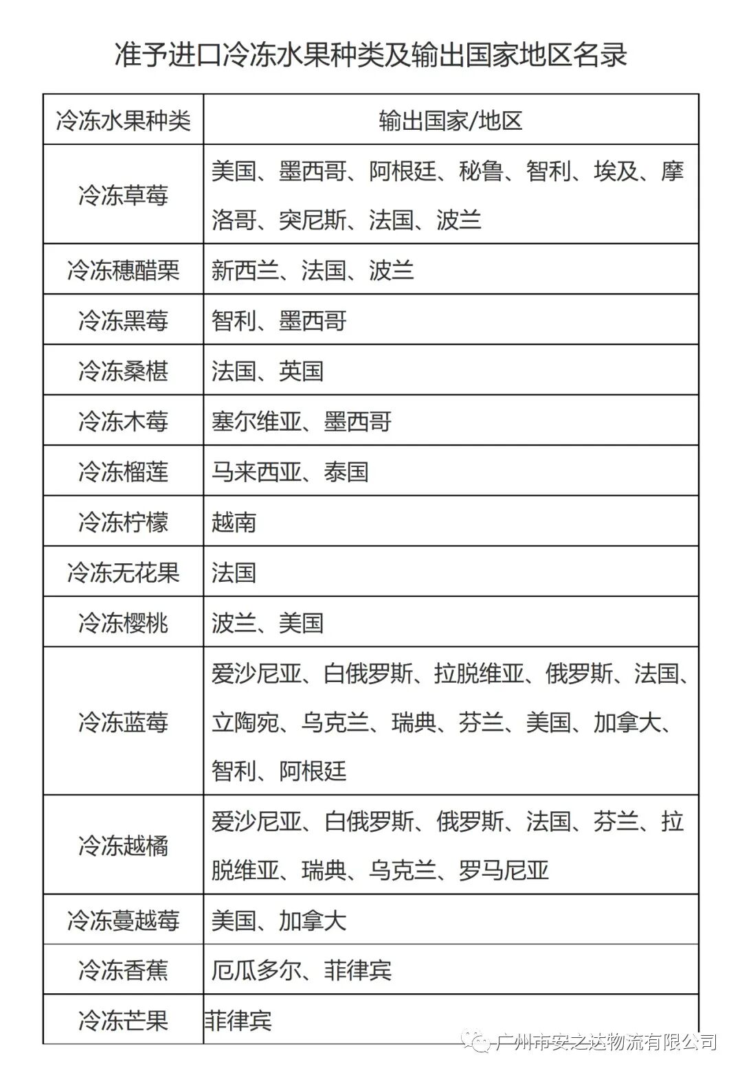
2020年5月15日,海关总署更新了《准予进口新鲜水果种类及输出国家地区名录》和《准予进口冷冻水果种类及输出国家地区名录》。

根据海关总署2020年5月15日发布的最新名录,截至目前,共47个国家/地区新鲜水果种类获得我国检验检疫准入。

常规进口的水果种有:
樱桃(水果),罗望子、桔、苹果、番荔枝、橙、柚、木瓜、杨桃、番石榴、红毛丹、莲雾、菠萝蜜、椰色果、菠萝、人生果、香蕉、西番莲、椰子、龙眼、榴莲、芒果、荔枝、山竹。
自2019年7月1日起
泰国芒果、榴莲、龙眼、荔枝和山竹等
5种输华水果的果园和包装厂须经总署注册登记
下面就我们来介绍一下水果进口的具体操作事宜:
1、进口企业向海关办理水果收货人备案,取得进口水果资质。
2、查看拟进口的水果是不是在允许进口水果名录之内,名录清单详见上文。
3、如果拟进口的水果在允许进口水果名录之内,应注核实拟进口口岸是否有进口水果资质,目前获得进境水果指定口岸资质的可以进口我国允许的所有进口水果品种。
4、进口水果之前,应办理检疫审批并取得《进境动植物检疫许可证》。
5、进口水果申报时需提供如下单证:
①贸易合同
②商业发票
③装箱清单
④载货清单
⑤提(运)单
⑥代理报关(报检)授权委托书
⑦合格保证
⑧进境动植物检疫许可证
⑨对方国家原产地证(如需),对方国家植物检疫证书
⑩以及需要提供的其他进出口单证
1、审批应在合同签定前办理。
2、申请办理检疫审批手续的单位应当是具有独立法人资格并直接对外签订贸易合同或者协议的单位。
3、申请办理检疫审批手续在“互联网+海关”登录,并在动植物检疫模块下选择相应的类别。
网址:
http://online.customs.gov.cn/
4、首次申请的企业,提交注册信息,经审核通过后即可申请检疫许可证;
5、申请企业按要求填写申请单并上传随附单证,如果提交的随附单证不在列表内,须在“需要提供的其他材料”一栏中上传;在“其他随附单证”中填写上一份许可证使用信息,首次申请的需填写:“本公司为本年度新备案企业”。
6、许可证初审:直属海关受理人员接到随附单证后,与网上电子申请表核对,提交到审核人员,一般5个工作日内,审核人员将符合要求的申请表提交到终审人员,不符合要求的注明原因退单。
7、许可证终审:初审合格后,海关总署自受理初审之日起20日内,作出准予许可或不准予许可的决定。
8、进境动植物检疫许可证自签发之日起六个月内有效,有效期内可在许可数量范围内分批进口,可以跨年度使用。
9、仅能从许可证批复的进境地点进口。
1、水果应来自指定的产地、果园和包装厂。
2、水果包装箱上应标注或有标识注明水果名称、产地、包装厂名称或代码。
3、水果品种应与许可证许可的内容相符,数量不得超过许可的数量,不得夹带未经审批的水果种类。
4、水果应不带土壤、枝、叶以及中国关注的病、虫、杂草等危险性有害生物。
5、水果中的农药残留、重金属等有毒有害物质的含量应符合中国标准。
6、办理输出国/地区官方植物检疫证书。
注意:用集装箱装运的,应在证书上体现集装箱号;证书上的收货人和已办理的《进境动植物检疫许可证》上的收货人和签订贸易合同者应三者一致;如果双边协议有要求在证书上体现特殊声明的,应声明。
7、双边协议有特殊要求的,按双边议定书执行。
中国的进口一般缴纳的税分为两种:
关税和增值税
如何计算交税:
1.关税税额=货值×关税税率
2.增值税税额=(关税税额+货值)×增值税税率
3.综合税率=(1+关税税率)×(1+增值税税率)-1